写在前面:本文所列构件价格均来源于各协会、政府官网、企业等公开信息;受疫情等各方面因素影响,部分地区六月价格信息尚未发布,故发布五月价格信息以供参考;各地原材料和人工费差异,构件价格也有较大差异,高低相差达30%左右;由于预制企业数量增加,价格竞争激烈,实际价格比信息参考价低20%~30%。
北京市
2022年6月北京钢筋混凝土预制构件价格信息

来源:北京住建委
上海市
2022年6月上海PC预制构件价格信息

来源:上海住建委
重庆市
2022年1季度重庆市装配式建筑工程成品构件信息价

来源:重庆市建设工程造价管理总站
安徽省
2022年6月合肥市装配式建筑部品部件价格信息

来源:合肥市城乡建设局
辽宁省
2022年6月沈阳市装配式建筑构件市场参考价

来源:沈阳市装配式建筑协会
2022年6月大连市装配式建筑构件市场参考价

来源:大连市绿色建筑行业协会
山东省
2022年5月济南预制构件价格信息

来源:济南工程造价信息网
2022年6月青岛预制构件价格信息

来源:青岛住建局
山西省
2022年6月山西建筑产业现代化园区PC预制构件价格信息

四川省
2022上半年乐山市PC构件(房建)市场参考价(不含税)

来源:乐山市住房和城乡建设局
江苏省
2022年6月南京市装配式预制钢筋混凝土构件信息价

来源:南京市工程造价管理协会
2022年6月苏州市装配式预制钢筋混凝土构件信息价

来源:苏州市工程造价管理协会
2022年6月无锡市装配式预制钢筋混凝土构件信息价


来源:无锡市工程造价管理协会
2022年6月南通市建筑工业化PC预制构件参考价

来源:南通市住房和城乡建设局
江西省
2022年6月江西省装配式建筑工程材料信息参考价

来源:江西省住房和城乡建设厅
广东省
2022年第一季度广东省(大湾区)装配式建筑预制构件市场价格参考信息

来源: 广东省建设工程标准定额站订阅号
广州2022年5月建筑装配式构件税前综合价格

来源:广州市住房和城乡建设局
深圳市装配式混凝土预制构件市场参考价格(2022年第一季度)

来源:深圳建筑产业化协会
2022年6月佛山装配式构件主要行情

来源:佛山市住房和城乡建设局
宁夏自治区
2022第2期宁夏预制混凝土构件(PC构件)价格

来源:宁夏回族自治区住房和城乡建设厅
广西自治区
2022年6月南宁市预制混凝土构件价格信息

来源:南宁市住房和城乡建设局
2022年第五期贺州通号装配式建筑有限公司产品信息

来源:贺州市住房和城乡建设局
贵州省
贵州2022年第三期预制装配式部品部件市场参考价

来源:贵州省建设工程造价管理协会
湖北省
2022年6月武汉市装配式建筑工程材料综合信息价

来源:武汉建设网
2022年6月荆州市装配式建筑工程材料综合信息价

来源:荆州市住房和城乡建设局
宜昌市城区2022年6月装配式建筑PC构件市场参考价格

来源:宜昌市住房和城乡建设局
浙江省
2022年6月杭州市装配式成品构件价格信息

来源:杭州造价网
宁波市2022年6月装配式建筑成品构件价格信息

来源:宁波市建设工程造价管理服务总站
2022年6月绍兴市预制钢筋混凝土结构构件信息价

来源:绍兴市住房和城乡建设局
海南省
2022年5月海南现代建筑PC构件市场信息价

2022年5月海南威特建设科技有限公司PC构件市场信息价

2022年5月中铁四局集团建筑工程有限公司PC构件市场信息价

来源:海南省住房和城乡建设厅
青海省
2022年5-6月青海宝恒绿色建筑产业股份有限公司(宝恒)

来源:青海省住房和城乡建设厅
陕西省
2022年6月装配式构件产品信息价

来源:陕西省建设工程造价协会
河北省
保定市装配式预制混凝土构件产品市场报价信息(2022年5月)

来源:保定市住房和城乡建设局
河南省
中建科技河南有限公司(郑州)6月构件市场参考价

鹤壁东江建筑工业科技有限公司(鹤壁)6月构件市场参考价

中原建港建筑科技有限公司(新郑)6月构件市场参考价

河南清水建设科技有限公司(新乡)6月构件市场参考价

汝州市东江建筑工业科技有限公司(汝州)6月构件市场参考价

河南新蒲远大住宅工业有限公司(新乡原阳)6月构件市场参考价

河南远大天成住宅工业股份有限公司(漯河/临颍)6月构件市场参考价

河南万道捷建股份有限公司(济源)6月构件市场参考价

河南美好智造装配式房屋有限公司(新乡)6月构件市场参考价

河南省第一建设集团荥阳装配式建筑有限公司(荥阳)6月构件市场参考价

河南金鼎远大住宅科技发展有限公司(驻马店)6月构件市场参考价

河南住工建筑科技有限公司(长葛)6月构件市场参考价

河南豫清建筑科技有限公司(焦作)6月构件市场参考价

河南豫筑建筑科技有限公司(许昌)6月构件市场参考价

来源:河南省装配式建筑产业发展协会
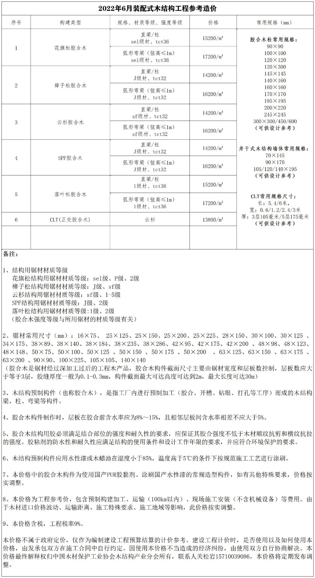
2022年6月装配式木结构工程参考造价

来源:中国木材保护工业协会木结构产业分会
文章来源:预制建筑网







6666
2022-07-18